jbo电竞在线
返回首页
|
设为首页
|
收藏本站
|
登录
站内检索:
公司简介
大事记
公司规章
内部专区
企业文化
学习交流
下属企业
通知公告
公司新闻
公司视频
招投标信息
在建项目
完工项目
项目前期
AYX爱体育管理
AYX爱体育核算
质检安全
应急工作流程
其他
党建工作
工会
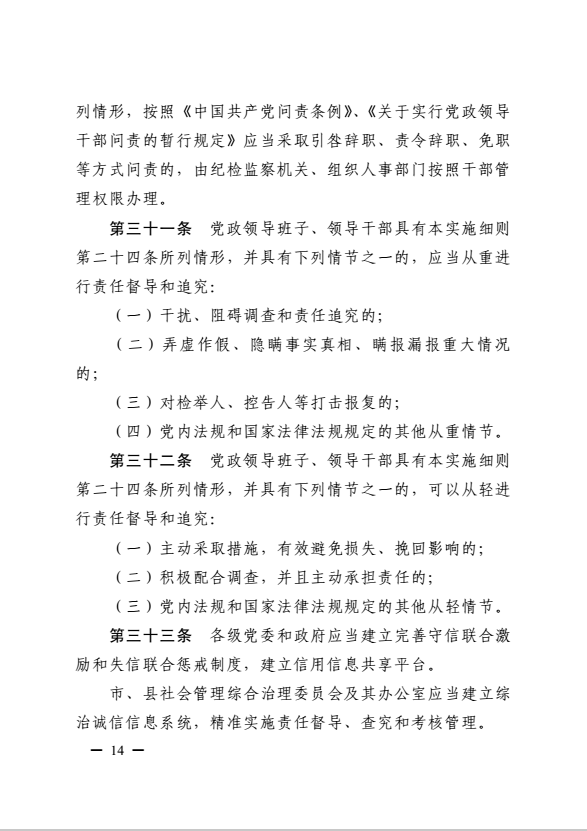
国企党红旗
纪检监察
招商项目
投融资业务
投融资政策
在线留言
政策法规
项目前期
AYX爱体育管理
AYX爱体育核算
质检安全
应急工作流程
其他
您所在位置:首页>政策法规>其他
政策法规
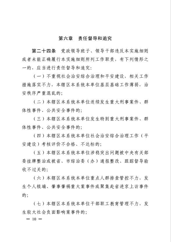
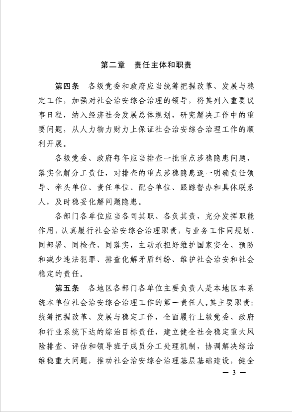
龙岩市健全落实社会治安综合治理领导责任制实施细则(岩委办发【2017】11号)
类别:其他 发布时间:2017-05-18 05:04:13 浏览:3731 次
[返回]
上一篇:
龙岩市人民政府关于贯彻执行《龙岩市烟花爆竹燃放管理条例》的通知(龙政综〔2017〕1号)
下一篇:
龙岩市人民政府关于印发加强龙岩市中心城区物业管理若干意见的通知(龙政综【2017】86号)
XML 地图