jbo电竞在线
返回首页
|
设为首页
|
收藏本站
|
登录
站内检索:
公司简介
大事记
公司规章
内部专区
企业文化
学习交流
下属企业
通知公告
公司新闻
公司视频
招投标信息
在建项目
完工项目
项目前期
AYX爱体育管理
AYX爱体育核算
质检安全
应急工作流程
其他
党建工作
工会
国企党红旗
纪检监察
招商项目
投融资业务
投融资政策
在线留言
政策法规
项目前期
AYX爱体育管理
AYX爱体育核算
质检安全
应急工作流程
其他
您所在位置:首页>政策法规>项目前期
政策法规
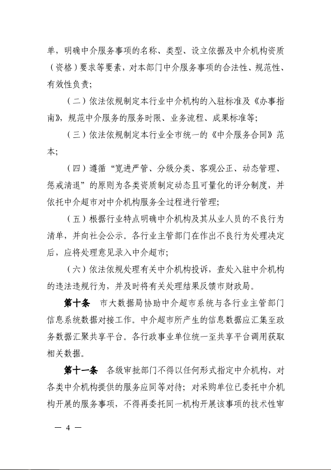
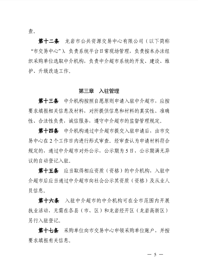
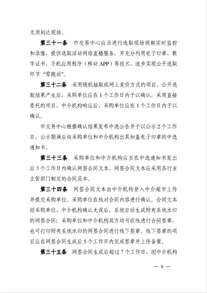
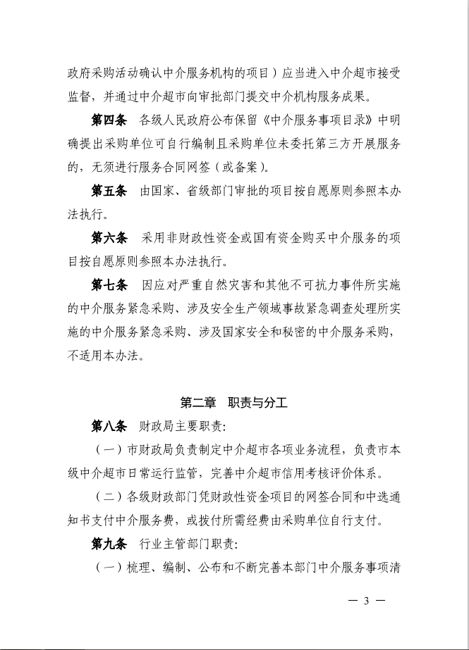
龙岩市人民政府办公室关于印发龙岩市出资项目网上中介超市管理暂行办法的通知(龙政办[2019]111号)
类别:项目前期 发布时间:2019-10-21 11:39:49 浏览:3951 次
[返回]
下载链接:
static/file/20191021114240_1601.rar
上一篇:
龙岩市游艇会yth0008委关于印发中介机构选择管理办法的通知(龙游艇会yth0008[2020]45号)
下一篇:
福建省住房和城乡建筑厅印发《关于提升施工图审查效率的若干意见》等三项政策措施的通知
XML 地图